2022年3月5日,第十三屆全國人民代表大會第五次會議在北京隆重開幕。期間,多位人大代表和政協委員踴躍建言,對汽車行業的發展提出相關建議。整理發現,多位全國兩會代表委員對汽車行業的建言獻策中,延長補貼、電池安全、鋰資源保供穩價、碳足跡核算、智能網聯車發展、汽車芯片等成為關鍵詞。
“芯片”一詞在全國兩會代表委員的建言中出現頻次最高,包括“缺芯問題”和“芯片產業鏈”兩個方面。一是短期優先解決“缺芯問題”。長城汽車總裁王鳳英建議,短期優先解決“缺芯”問題,中期完善產業布局,并構建產業人才的引進與培養長期機制,實現長期可持續發展。二是加快推進我國汽車芯片產業鏈發展。廣汽集團董事長曾慶洪建議,加快推動我國汽車芯片產業鏈發展、完善新能源汽車補貼政策和推動汽車工業軟件國產化。
新能源汽車方面,在十三屆全國人大五次會議政府工作報告中,關于汽車行業提到“繼續支持新能源汽車消費,鼓勵地方開展綠色智能家電下鄉和以舊換新”。其中奇瑞汽車黨委書記、董事長尹同躍建議,工信部等部委重點研究新能源汽車在使用階段減少碳排放的效果,將它作為鼓勵傳統車廠轉型新能源汽車生產的抓手,從而進一步擴大新能源汽車市場規模。
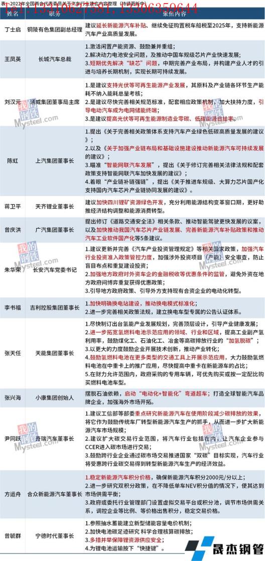
2022年兩會全國兩會代表委員聚焦汽車行業的詳細內容如下:

免責聲明:本網站(山東聊城晟杰無縫鋼管廠m.cars-guide.cn)刊載的“全國兩會代表委員:繼續支持新能源汽車消費,推動中國車規級芯片產業發展”等均源于網絡,版權歸原作者所有,且僅代表原作者觀點,本文所載信息僅供參考。轉載僅為學習與交流之目的,如無意中侵犯您的合法權益,請及時聯系刪除。本網站刊登此篇文章并不意味著本站贊同其觀點或證實其內容的真實性,我們不對其科學性、嚴肅性等作任何形式的保證。如果侵犯了您的版權,請盡快聯系我們予以撤銷,謝謝合作!
請查看相關產品 厚壁鋼管,厚壁無縫鋼管,厚壁管,無縫鋼管廠,無縫鋼管廠家